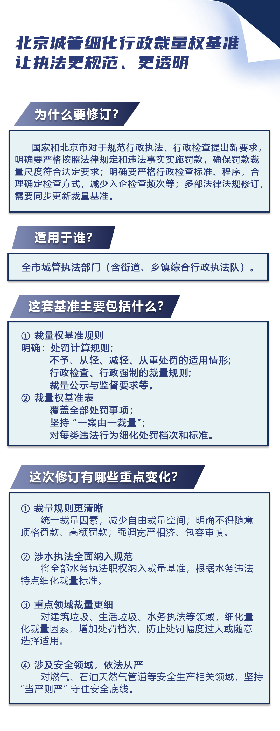
图解《关于印发〈北京市城市管理综合行政执法行政裁量权基准〉的通知》
发布日期: 2026-01-26 16:06
字体:[
大
中
小]

政策文件: