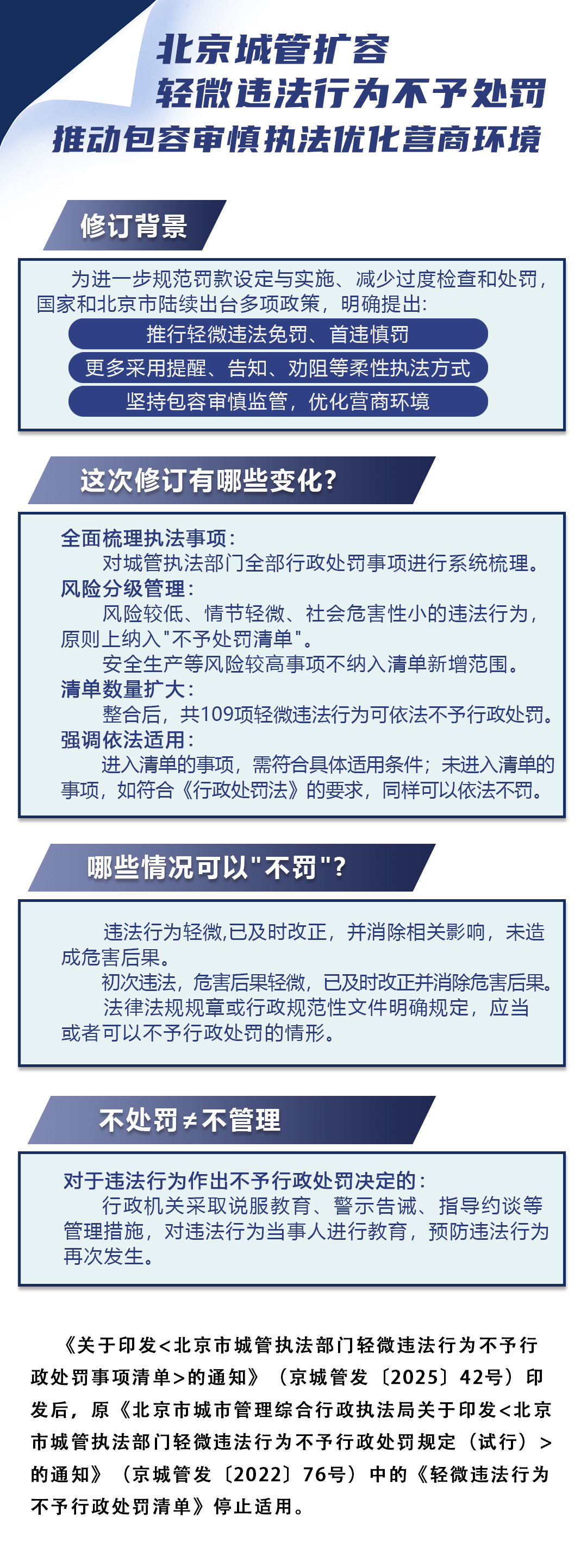
图解《关于印发北京市城管执法部门轻微违法行为不予行政处罚事项清单的通知》
发布日期: 2026-01-26 16:32
字体:[
大
中
小]

政策文件: