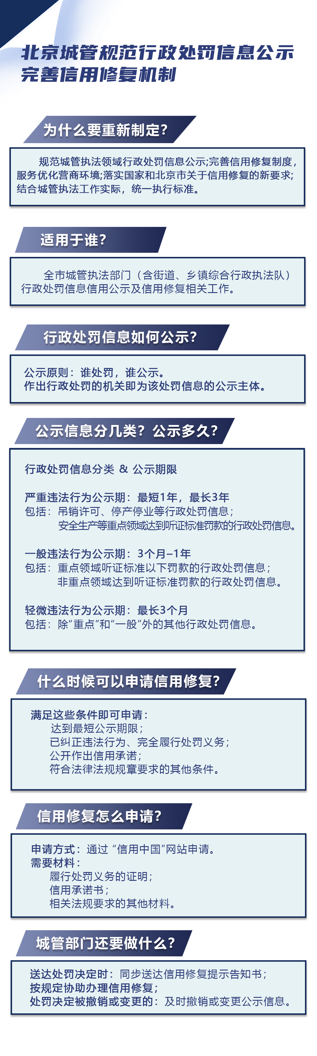
图解《关于印发城市管理综合执法行政处罚信息公示管理规定的通知》
发布日期: 2026-01-26 16:54
字体:[
大
中
小]

政策文件: