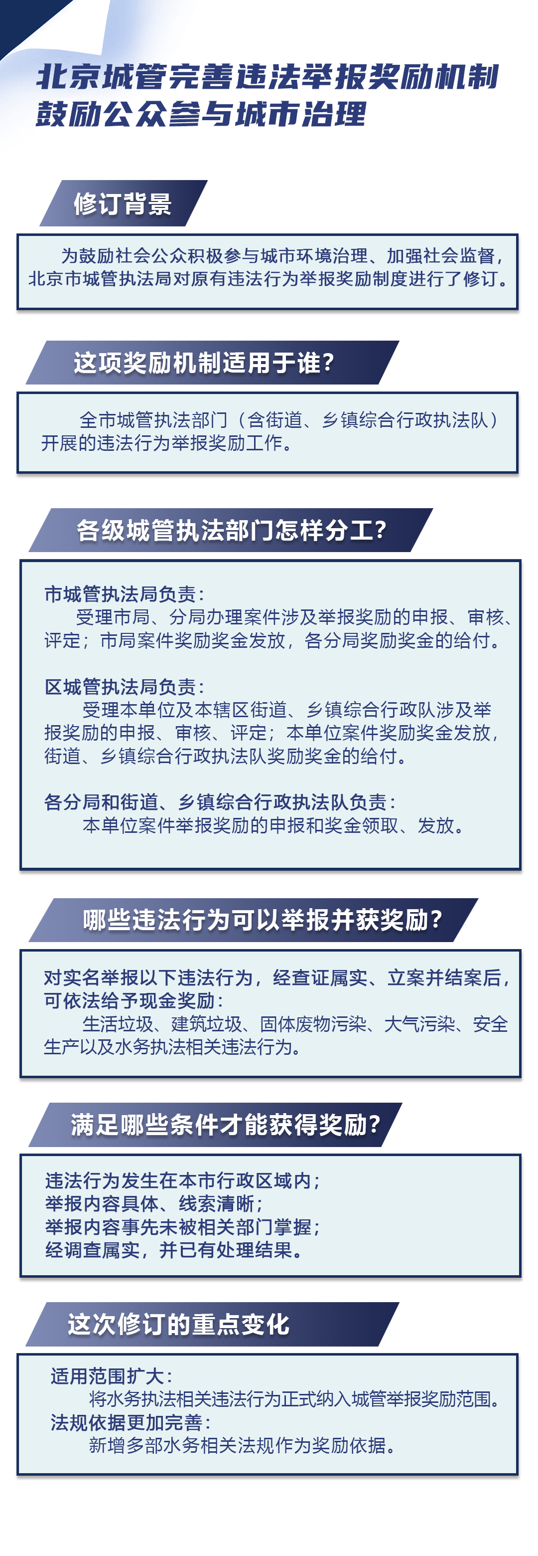
图解《关于印发〈城市管理违法行为举报奖励办法〉的通知》
发布日期: 2026-01-26 17:15
字体:[
大
中
小]

政策文件: